Quản lý giá bán theo ngày hiệu lực trong Oracle NetSuite – phân tích chi tiết
NetSuite Effective Date Pricing SuiteApp là một SuiteApp chính thức và miễn phí của Oracle NetSuite, cho phép doanh nghiệp thiết lập và tự động áp dụng giá bán theo thời gian hiệu lực (Start Date – End Date), đồng thời tự động khôi phục giá cũ khi kết thúc kỳ áp dụng.
SuiteApp này được thiết kế để giải quyết bài toán quản lý giá bán theo thời gian, vốn không được hỗ trợ đầy đủ trong NetSuite tiêu chuẩn.

Effective Date Pricing dùng để giải quyết vấn đề gì?
Trong vận hành thực tế, nhiều doanh nghiệp gặp các vấn đề sau:
- Giá bán thay đổi theo mùa vụ, hợp đồng hoặc chương trình khuyến mãi
- Cần áp giá chính xác theo ngày, tránh phụ thuộc thao tác thủ công
- Cần khả năng audit rõ ràng cho Finance và kiểm soát nội bộ
- Cần tự động revert giá khi chương trình kết thúc
Effective Date Pricing SuiteApp được xây dựng để xử lý các nhu cầu này bằng cơ chế price update theo lịch, thay vì chỉnh giá trực tiếp trên item hoặc price level.
Lưu ý quan trọng: SuiteApp này chỉ dùng cho giá bán, không dùng cho giá mua
Đây là điểm cần làm rõ ngay từ đầu để tránh hiểu sai khi triển khai.
Effective Date Pricing chỉ áp dụng cho giá bán, bao gồm:
- Item Price Level
- Customer-specific Price
- Customer Group Price
SuiteApp không áp dụng cho giá mua, không quản lý:
- Vendor Price
- Purchase Price
- Giá mua theo nhà cung cấp hoặc hợp đồng mua
Trong NetSuite, bài toán giá mua theo thời gian hiệu lực thường được xử lý bằng Vendor Price List, Blanket Purchase Order hoặc Advanced Procurement. Effective Date Pricing không được thiết kế cho mục đích này.
Effective Date Pricing SuiteApp là miễn phí
Effective Date Pricing là Managed & Shared SuiteApp chính thức, được NetSuite cung cấp miễn phí cho khách hàng:
- Không phát sinh thêm chi phí license
- Được NetSuite tự động cập nhật và bảo trì
- Phù hợp triển khai lâu dài trong môi trường production
Doanh nghiệp chỉ cần bật đúng feature và triển khai đúng quy trình.
Cách Effective Date Pricing hoạt động
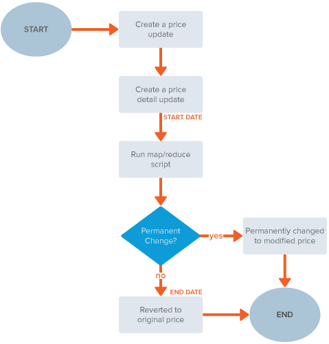
Quy trình chuẩn của SuiteApp gồm các bước sau:
- Tạo Price Update Record
Người dùng chọn loại cập nhật giá (Item, Item Category, Customer, Customer Group), khai báo Start Date và End Date hoặc đánh dấu Permanent Price Change. - Tạo Price Detail Update (bắt buộc)
Price Detail chứa thông tin giá cụ thể như currency, price level, quantity pricing và giá mới. Nếu không có Price Detail Update, price update sẽ không được xử lý. - Script Map/Reduce chạy theo lịch
Script chạy nền theo lịch đã cấu hình và chỉ xử lý các price update có start hoặc end đúng ngày chạy. - Áp giá hoặc revert giá
Nếu có End Date, hệ thống tự động revert về giá ban đầu. Nếu là Permanent Change, giá mới được giữ nguyên. - Ghi log và trạng thái
Toàn bộ quá trình được ghi nhận để phục vụ audit và kiểm soát.
Các loại Price Update được hỗ trợ
Item Price Update
Áp dụng cho một item cụ thể. Hỗ trợ Inventory Item, Non-inventory Item (For Sale/Resale) và Assembly Item. Không hỗ trợ Non-inventory for Purchase.
Item Category Price Update
Áp dụng cho nhóm item. Hỗ trợ tăng hoặc giảm giá theo tỷ lệ phần trăm. Cần lưu ý các rủi ro khi thêm hoặc gỡ item khỏi category trong lúc price update đang chạy.
Customer Price Update
Áp dụng giá riêng cho một khách hàng và item cụ thể. Chỉ hỗ trợ custom price level.
Customer Group Price Update
Áp dụng giá cho nhóm khách hàng tĩnh. Không hỗ trợ dynamic customer group.
Trạng thái Price Update
- Not Started: mới tạo
- In Progress: giá đã được áp
- Completed: price update kết thúc hoặc đã revert
- Price Update Failed: áp giá thất bại
- Price Revert Failed: revert giá thất bại
Khi trạng thái là In Progress, chỉ có thể chỉnh End Date.
Test Mode khi triển khai
Test Mode chỉ khả dụng cho Administrator. Khi bật Test Mode:
- Có thể nhập ngày quá khứ hoặc ngày hiện tại
- Giá được áp ngay khi script chạy
- Có thể chỉnh trạng thái thủ công để kiểm thử
Test Mode là bước bắt buộc trước khi sử dụng trong production.

Điều kiện bắt buộc để SuiteApp hoạt động
Các feature sau phải được bật đầy đủ:
- Multiple Currencies
- Quantity Pricing
- Multiple Prices
- Custom Records
- Client SuiteScript
- Server SuiteScript
Thiếu bất kỳ feature nào, price update sẽ không được xử lý.
Scheduling script tự động
Chỉ sử dụng các script Map/Reduce do SuiteApp cung cấp, không tạo script mới:
- EDP MR Item Price Update
- EDP MR Item Category Price Update
- EDP MR Customer Price Update
- EDP MR Customer Group Price Update
Nên chạy mỗi ngày một lần vào 00:00 theo Company Timezone. Không được schedule các script có hậu tố “Starts Today”.
Giới hạn và hạn chế cần lưu ý
- Giới hạn item và customer trên mỗi lần chạy
- Không hỗ trợ negative price
- Chỉ hỗ trợ 2 chữ số thập phân khi revert
- Không tự động revert item hoặc customer bị gỡ khỏi category hoặc group
- Không kiểm soát overlap nếu dữ liệu thay đổi trong lúc script đang chạy
Cần yêu cầu đối tác triển khai cấu hình Effective Date Pricing ngay từ đầu
Effective Date Pricing SuiteApp không được kích hoạt sẵn trong NetSuite tiêu chuẩn và cũng không tự động được cài đặt trong mọi dự án triển khai. Vì vậy, ngay từ giai đoạn thiết kế giải pháp, doanh nghiệp cần chủ động yêu cầu đối tác tư vấn cài đặt và cấu hình SuiteApp này nếu có nhu cầu quản lý giá bán theo ngày hiệu lực.
Trong thực tế, nhiều dự án chỉ phát hiện ra nhu cầu Effective Date Pricing sau khi hệ thống đã go-live, dẫn đến việc phải bổ sung cấu hình, test lại và điều chỉnh quy trình bán hàng. Điều này hoàn toàn có thể tránh được nếu yêu cầu được đặt ra ngay từ đầu.
Với các đối tác triển khai có kinh nghiệm như S4 Consulting, việc cài đặt Effective Date Pricing thường được đưa vào giai đoạn thiết kế solution & UAT, giúp doanh nghiệp kiểm tra sớm:
- Nhu cầu áp giá theo thời gian
- Ảnh hưởng đến quy trình báo giá, đơn hàng và hóa đơn
- Các giới hạn và best practice của SuiteApp trong vận hành thực tế
Cách tiếp cận này giúp giảm rủi ro thay đổi hệ thống sau go-live và đảm bảo chính sách giá bán được vận hành đúng ngay từ ngày đầu sử dụng NetSuite.
Kết luận
NetSuite Effective Date Pricing SuiteApp là công cụ phù hợp để quản lý giá bán theo ngày hiệu lực, giúp giảm rủi ro vận hành và tăng tính kiểm soát cho Finance và Sales Operations. Tuy nhiên, đây không phải giải pháp cho giá mua và cần được triển khai đúng chuẩn để tránh tình trạng “cấu hình đủ nhưng giá không chạy”.
Tìm hiểu thêm: Cost Variance Analysis SuiteApp trong Oracle NetSuite là gì và dùng khi nào?



